中国供销合作社 中国茶叶流通协会
中文 | English
首页 关于协会 党建引领 资讯中心 信息发布 专项活动 标准建设 调查推选

总社要情

更多 >>
1
王宇燕在山西调研供销合作社工作式 2026-04-29
2
王宇燕出席“一带一路”沿线国家合作社贸易网络建设培训班和2026年供销合作社对外贸易培训班开班式 2026-04-27
3
王宇燕在总社郑州棉麻工程技术设计研究所调研 2026-04-27
4
总社召开八届理事会第3次常务理事会会议暨第14次主任办公会议 2026-04-25
5
王宇燕在辽宁调研供销合作社工作 2026-04-22
6
中国供销集团与中粮集团签署战略合作框架协议 2026-04-17

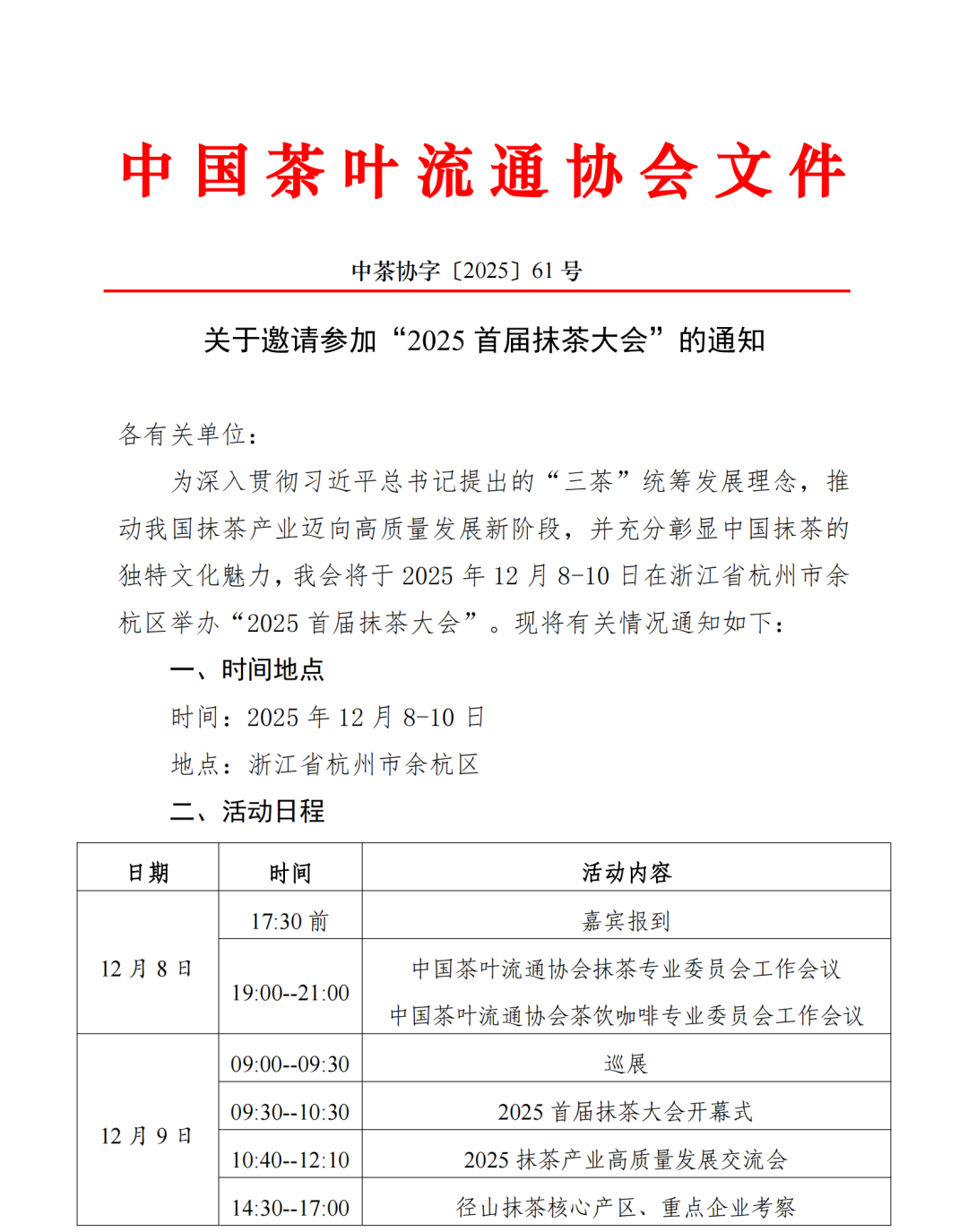
关于邀请参加“2025首届抹茶大会”的通知

作者:中茶协 Post date:2025-10-24 字体:缩小增大

  • Article category:协会通知
  • Article tags:2025首届抹茶大会抹茶中茶协
  • Article views:6575 次浏览
  • Prev > 关于征集中国茶叶流通协会第七届六次理事会工作提案的通知
  • Next > 关于举办2025中国茶品牌建设论坛的通知

Recommend news

1
2026绿茶产品质量与创新专项调查顺利开展
2
中茶协应邀出席第15届四川国际茶博会
3
北京国际茶业展分享福利来袭,消费互动+潮玩新意等你来!
4
沉痛悼念梅杰先生
5
【青年茶人说】姚茗曦:以山海为媒,做时间的朋友
6
茶瓷同辉聚群贤,千年浮梁启新篇——2026浮梁买茶节成功举办
7
聚力品牌发展 精准产销对接——保康碾茶前景广阔
8
柘荣好茶,香飘京城——“五一”假期品茗打卡正当时
9
中国茶 · 中国戏 · 中国潮——2026北京朝阳国际茶香文化周首次开启沉浸式茶香游园会
10
2026朝阳茶香:中国茶叶流通协会邀您“五·一”假期来北京郡王府茶香游园会
11
【青年茶人说】凯文:好茶每一个阶段都会让你品到不同的味道
12
春日来信 茶乡有约 第34届信阳茶文化节盛大开幕

Hot tags

沂山茶 传统茶饮 茶城 老茶 永嘉县 茶叶交易 科学施肥 文成 岑开秀 国际标准 会员服务报告 张朝斌 中药茶饮 安化红茶 炒茶王大赛 陕茶1号 县域调查 标准 2022春茶采摘指数 商标 葛联敏 茶村 虫茶 黄果树旅游区 巴渝特早茶 第四届茶商大会 王森 德化茶瓷 大悟绿茶 2024汉江流域茶文旅融合发展大会

Recommend download

首页 关于协会 党建引领 资讯中心 信息发布 专项活动 标准建设 调查推选

总社要情

更多 >>
1
王宇燕在山西调研供销合作社工作式 2026-04-29
2
王宇燕出席“一带一路”沿线国家合作社贸易网络建设培训班和2026年供销合作社对外贸易培训班开班式 2026-04-27
3
王宇燕在总社郑州棉麻工程技术设计研究所调研 2026-04-27
4
总社召开八届理事会第3次常务理事会会议暨第14次主任办公会议 2026-04-25
5
王宇燕在辽宁调研供销合作社工作 2026-04-22
6
中国供销集团与中粮集团签署战略合作框架协议 2026-04-17
官方服务平台 申请入会 会员服务 账户信息 联系我们
微信公众号

请扫码关注
视频号

请扫码关注
抖音号

请扫码关注
微博

请扫码关注
今日头条

请扫码关注

账户信息

单位名称 中国茶叶流通协会
单位地址 北京市复兴门内大街45号
单位电话 010-66094142
开户银行 中国银行北京中银大厦支行
开户账号 3389 6682 0074
纳税人识别号 5110000050000813XK
  • 关于我们
  • 用户协议
  • 用户中心
中国茶叶流通协会 版权所有 未经授权请勿转载任何图文或建立镜像 Copyright © 2026 All rights reserved. 中国茶叶流通协会
客服邮箱:teaworld@126.com Copyright © 2000-2026 All rights reserved
京ICP备:05030750号 京公网安备:110102000561