中国供销合作社 中国茶叶流通协会
中文 | English
首页 关于协会 党建引领 资讯中心 信息发布 专项活动 标准建设 调查推选

总社要情

更多 >>
1
王宇燕在山西调研供销合作社工作式 2026-04-29
2
王宇燕出席“一带一路”沿线国家合作社贸易网络建设培训班和2026年供销合作社对外贸易培训班开班式 2026-04-27
3
王宇燕在总社郑州棉麻工程技术设计研究所调研 2026-04-27
4
总社召开八届理事会第3次常务理事会会议暨第14次主任办公会议 2026-04-25
5
王宇燕在辽宁调研供销合作社工作 2026-04-22
6
中国供销集团与中粮集团签署战略合作框架协议 2026-04-17

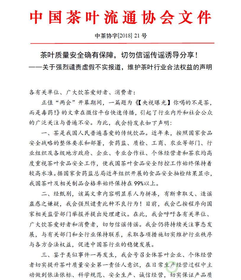
茶叶质量安全确有保障,切勿信谣传谣诱导分享!

来源:未知 发布日期:2018-03-06 字体:缩小增大


  • 本文分类:协会通知
  • 本文标签:无
  • 浏览次数:1884 次浏览
  • 上一篇 > 关于协会银行账号变更的通知
  • 下一篇 > 关于邀请参加“2018首届中国茶旅大会暨五峰春茶旅游节”的通知

推荐

1
茶瓷同辉聚群贤,千年浮梁启新篇——2026浮梁买茶节成功举办
2
聚力品牌发展 精准产销对接——保康碾茶前景广阔
3
柘荣好茶,香飘京城——“五一”假期品茗打卡正当时
4
中国茶 · 中国戏 · 中国潮——2026北京朝阳国际茶香文化周首次开启沉浸式茶香游园会
5
2026朝阳茶香:中国茶叶流通协会邀您“五·一”假期来北京郡王府茶香游园会
6
【青年茶人说】凯文:好茶每一个阶段都会让你品到不同的味道
7
春日来信 茶乡有约 第34届信阳茶文化节盛大开幕
8
《河南茶区茶园轻简化高效施肥技术规程》等三项团体标准技术审查会成功召开
9
中茶协应邀出席第四届“昌宁邀您来采茶”活动
10
中茶协应邀赴北京马连道进行茶叶包装市场专项调研
11
【青年茶人说】秦建涛:以茶为媒,以科技为支撑,深耕瀑布山水间
12
【青年茶人说】刘佳灵:以茶为志,青春当歌

标签

2025北京“一展两会” 临沧茶 文旅融合 天裕泰茶业 横州 罗岕茶 顺丰 王文礼 生态茶叶 世界最美茶旅景观大道 第十三届米仓山采茶节 桔扬茶业 海南农垦 安徽金寨 产品质量 红旗茶厂 和田药茶 宁国 大别山佳茗茶文化 莒南 横州市 中茶协市场委 大红袍 库迪 2025成都(蒲江)采茶季 瑞安早茶 2023德化陶瓷文化周 安化红茶 福州茉莉花与茶文化系统 易贡

下载

首页 关于协会 党建引领 资讯中心 信息发布 专项活动 标准建设 调查推选

总社要情

更多 >>
1
王宇燕在山西调研供销合作社工作式 2026-04-29
2
王宇燕出席“一带一路”沿线国家合作社贸易网络建设培训班和2026年供销合作社对外贸易培训班开班式 2026-04-27
3
王宇燕在总社郑州棉麻工程技术设计研究所调研 2026-04-27
4
总社召开八届理事会第3次常务理事会会议暨第14次主任办公会议 2026-04-25
5
王宇燕在辽宁调研供销合作社工作 2026-04-22
6
中国供销集团与中粮集团签署战略合作框架协议 2026-04-17
官方服务平台 申请入会 会员服务 账户信息 联系我们
微信公众号

请扫码关注
视频号

请扫码关注
抖音号

请扫码关注
微博

请扫码关注
今日头条

请扫码关注

账户信息

单位名称 中国茶叶流通协会
单位地址 北京市复兴门内大街45号
单位电话 010-66094142
开户银行 中国银行北京中银大厦支行
开户账号 3389 6682 0074
纳税人识别号 5110000050000813XK
  • 关于我们
  • 用户协议
  • 用户中心
中国茶叶流通协会 版权所有 未经授权请勿转载任何图文或建立镜像 Copyright © 2026 All rights reserved. 中国茶叶流通协会
客服邮箱:teaworld@126.com Copyright © 2000-2026 All rights reserved
京ICP备:05030750号 京公网安备:110102000561