中文
|
English
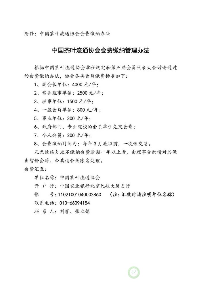
关于缴纳2015年会费的通知
来源:中茶协
发布日期:2015-03-02
字体:
缩小
增大
点击下载会费发票邮寄回执
本文分类:
协会通知
本文标签:无
浏览次数:
1899
次浏览
上一篇 >
关于召开“中国茶叶流通协会五届四次常务理事会”的通知
下一篇 >
关于命名雅安市为“中国茶都”的公示
×
账户信息
单位名称
中国茶叶流通协会
单位地址
北京市复兴门内大街45号
单位电话
010-66094142
开户银行
中国银行北京中银大厦支行
开户账号
3389 6682 0074
纳税人识别号
5110000050000813XK