中文
|
English
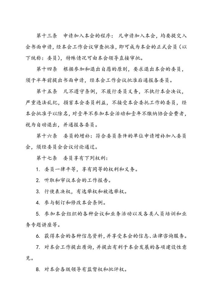
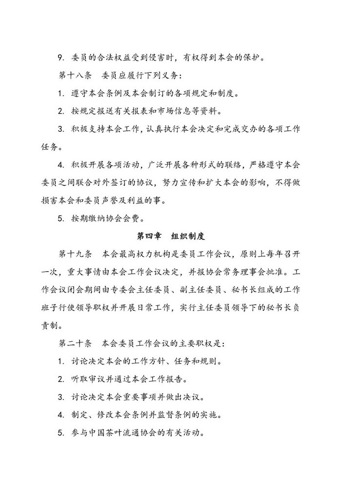
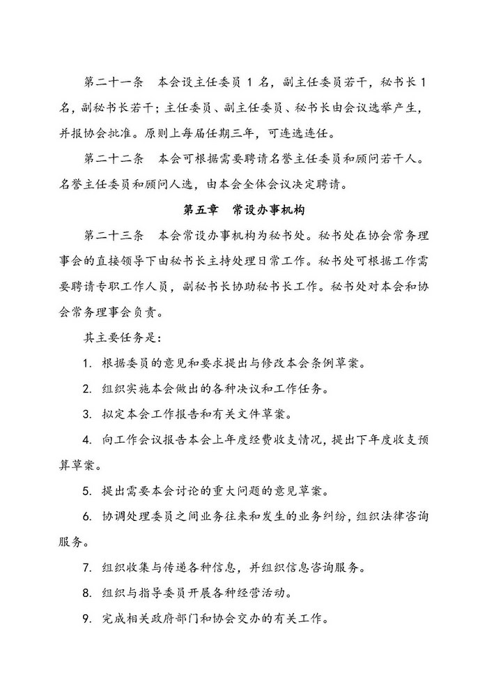
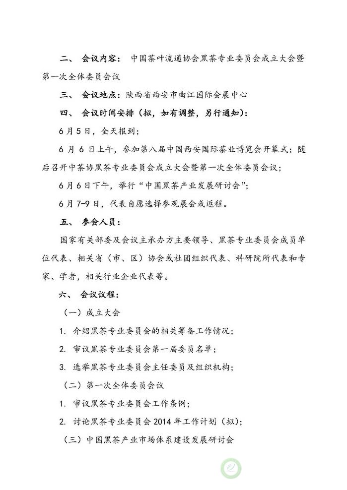
黑茶专委会成立大会和征集首批委员单位通知
来源:中国茶叶流通协会
发布日期:2014-04-25
字体:
缩小
增大
点击下载入会申请表和参会回执
本文分类:
协会通知
本文标签:无
浏览次数:
1866
次浏览
上一篇 >
新《商标法》将于5月1日起施行
下一篇 >
关于举办茶艺师培训的通知
×
账户信息
单位名称
中国茶叶流通协会
单位地址
北京市复兴门内大街45号
单位电话
010-66094142
开户银行
中国银行北京中银大厦支行
开户账号
3389 6682 0074
纳税人识别号
5110000050000813XK