协会热线:010-66094172(周一至周五 9:00-17:00)
官方
服务平台
Toggle navigation
首页
关于协会
协会简介
协会章程
组织机构
服务内容
理事会
监事会
重要荣誉
申请入会
联系我们
党建引领
中央精神
党建工作
群团活动
资讯中心
总社要情
协会动态
信息发布
协会通知
专业报告
茶业指数
出口简报
专项活动
两展一节
经济年会
调查推选
当前位置:
首页
信息发布
协会通知
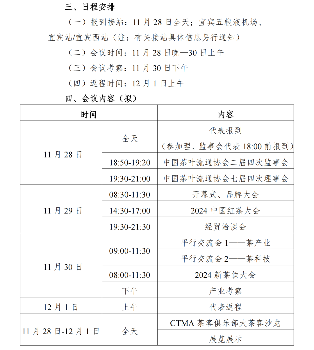
关于召开第二十届中国茶业经济年会的通知
阅读:4113
发布日期:2024-10-21
字体:
缩小
增大
点击进入年会报名
本文分类:
协会通知
本文标签:
第二十届中国茶业经济年会
中国茶业经济年会
浏览次数:
4113
次浏览
上一篇 >
关于邀请参加2024“川红工夫”杯全国红茶新茶饮产品研发推广活动的通知
下一篇 >
关于举办2024中国红茶大会的通知
第十七届中国茶业经济年会开幕式暨2021中国茶业品牌盛典在广西三江隆重举行
聚焦提振消费,共话产业新篇——第二十一届中国茶业经济年会盛大开幕
品质筑基、文化铸魂、科技赋能,绘就绿杨春茶品牌新画卷
茶香万里,因新而昌:第二十一届中国茶业经济年会注入产业新动能
评论
共有
0
条评论
暂无评论
发表评论
取消回复
登录
注册新账号
申请入会
立即
申请
会员服务
立即
登录
账户信息
点击
查看
公号矩阵
热线电话
官网服务热线
010-66094172
会员服务热线
010-66094154
置顶
返回
顶部
×
账户信息
单位名称
中国茶叶流通协会
单位地址
北京市复兴门内大街45号
单位电话
010-66094142
开户银行
中国银行北京中银大厦支行
开户账号
3389 6682 0074
纳税人识别号
5110000050000813XK
发表评论 取消回复