协会热线:010-66094172(周一至周五 9:00-17:00)
官方
服务平台
Toggle navigation
首页
关于协会
协会简介
协会章程
组织机构
服务内容
理事会
监事会
重要荣誉
申请入会
联系我们
党建引领
中央精神
党建工作
群团活动
资讯中心
总社要情
协会动态
信息发布
协会通知
专业报告
茶业指数
出口简报
专项活动
两展一节
经济年会
调查推选
当前位置:
首页
信息发布
协会通知
关于征集中国茶叶流通协会七届三次理事会工作提案的通知
阅读:2066
发布日期:2023-08-31
字体:
缩小
增大
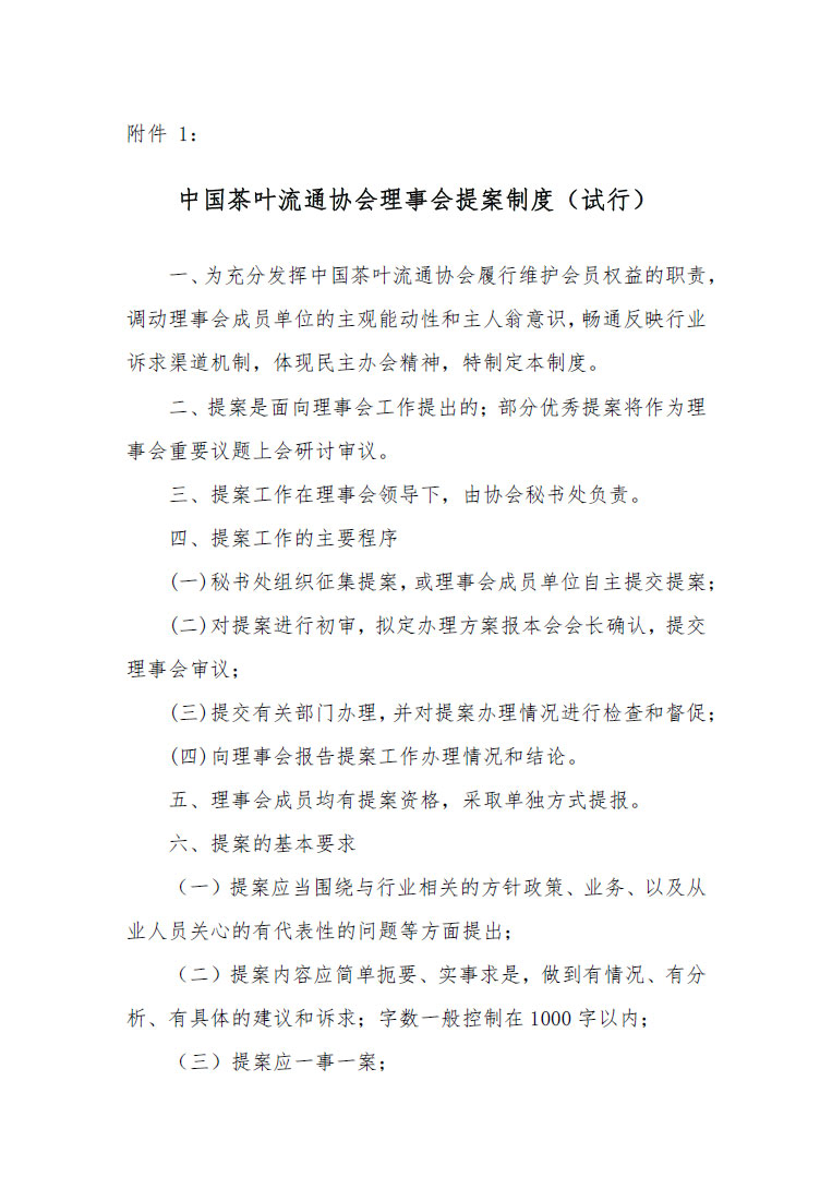
点击下载中国茶叶流通协会理事会提案表
点击下载中国茶叶流通协会理事会提案表
本文分类:
协会通知
本文标签:
理事会
浏览次数:
2066
次浏览
上一篇 >
关于邀请参加2023茶业潮饮大会暨 赤壁青(米)砖茶新茶饮产品研发推广活动的通知
下一篇 >
关于召开第十九届中国茶业经济年会的预通知
中国茶叶流通协会第七届六次理事会全体会议成功召开
关于召开中国茶叶流通协会第七届六次理事会的通知
关于召开中国茶叶流通协会第七届五次理事会的通知
关于召开中国茶叶流通协会第七届四次理事会的通知
评论
共有
0
条评论
暂无评论
发表评论
取消回复
登录
注册新账号
申请入会
立即
申请
会员服务
立即
登录
账户信息
点击
查看
公号矩阵
热线电话
官网服务热线
010-66094172
会员服务热线
010-66094154
置顶
返回
顶部
×
账户信息
单位名称
中国茶叶流通协会
单位地址
北京市复兴门内大街45号
单位电话
010-66094142
开户银行
中国银行北京中银大厦支行
开户账号
3389 6682 0074
纳税人识别号
5110000050000813XK
发表评论 取消回复