协会热线:010-66094172(周一至周五 9:00-17:00)
官方
服务平台
Toggle navigation
首页
关于协会
协会简介
协会章程
组织机构
服务内容
理事会
监事会
重要荣誉
申请入会
联系我们
党建引领
中央精神
党建工作
群团活动
资讯中心
总社要情
协会动态
信息发布
协会通知
专业报告
茶业指数
出口简报
专项活动
两展一节
经济年会
调查推选
当前位置:
首页
信息发布
协会通知
关于积极参与《食品标识监督管理办法(征求意见稿)》 征求意见工作的通知
来源: 中国茶叶流通协会
阅读:1832
发布日期:2020-07-29
字体:
缩小
增大
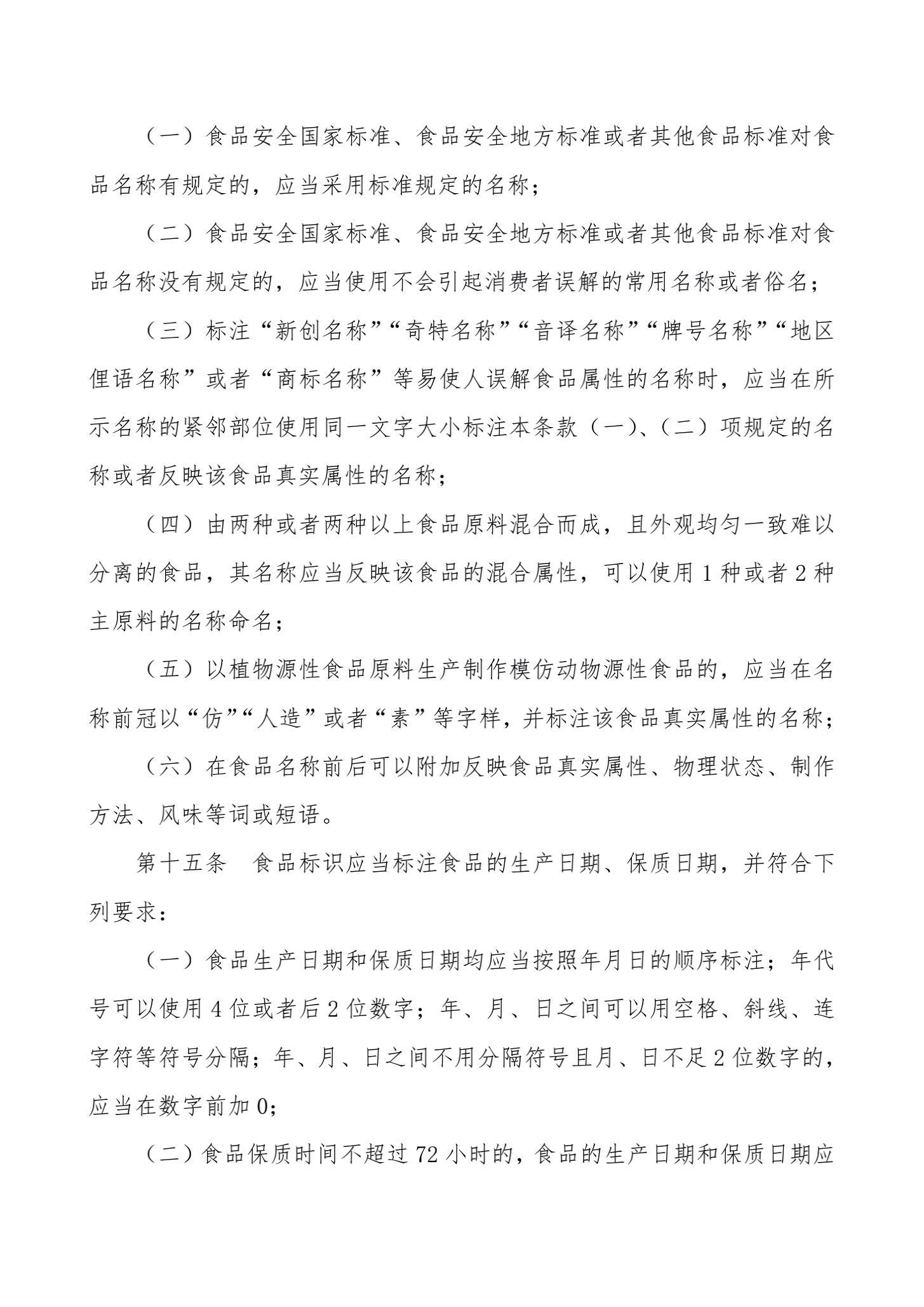
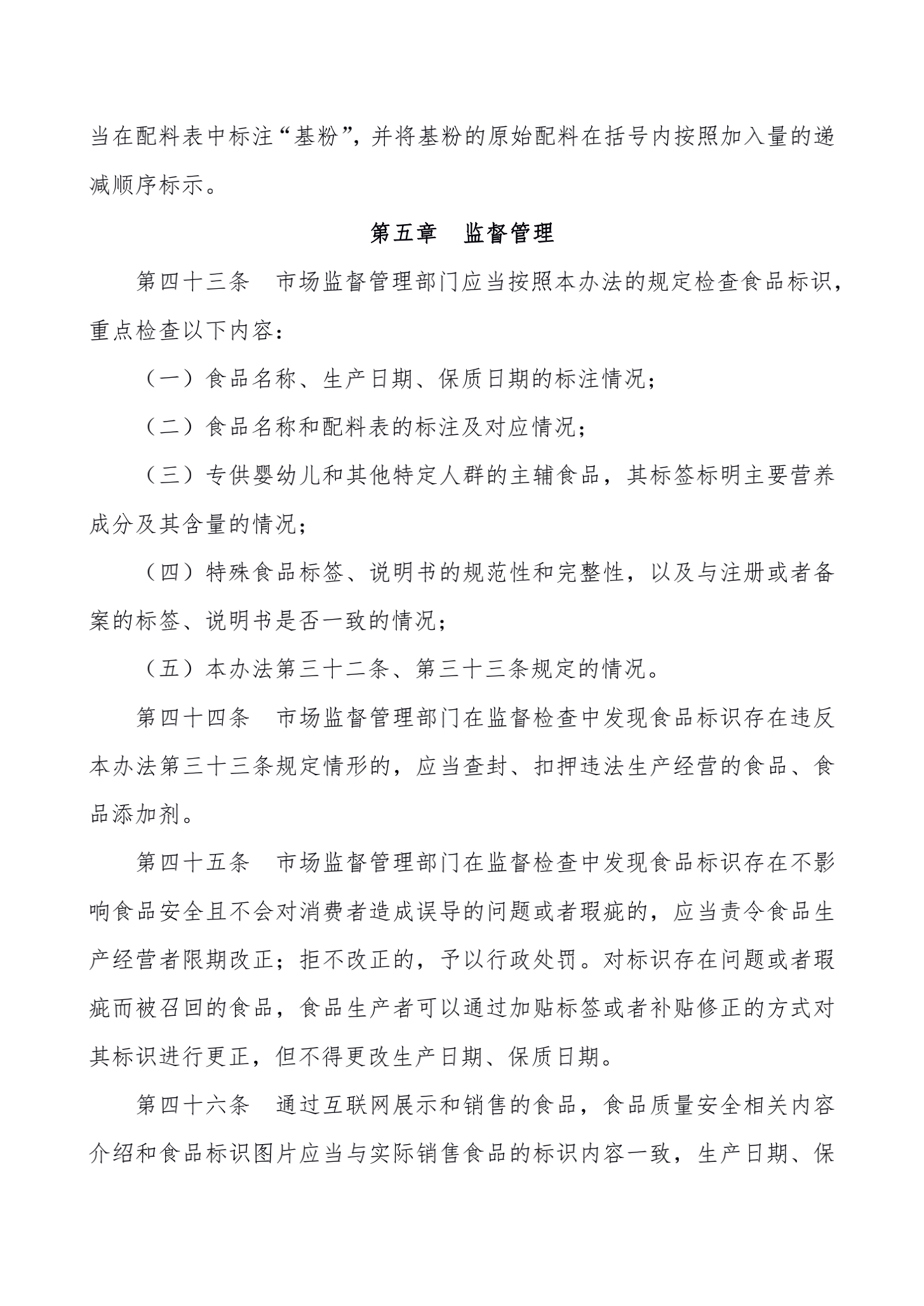
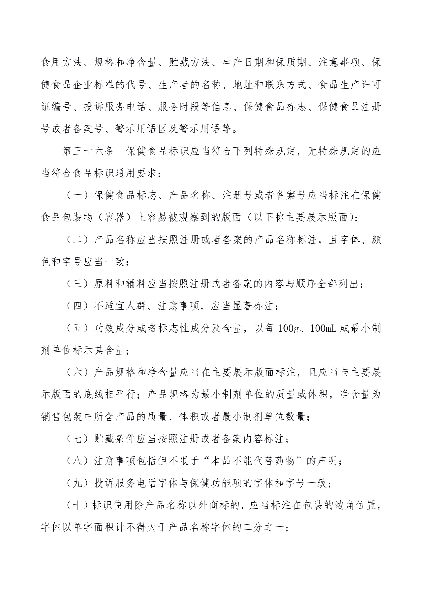
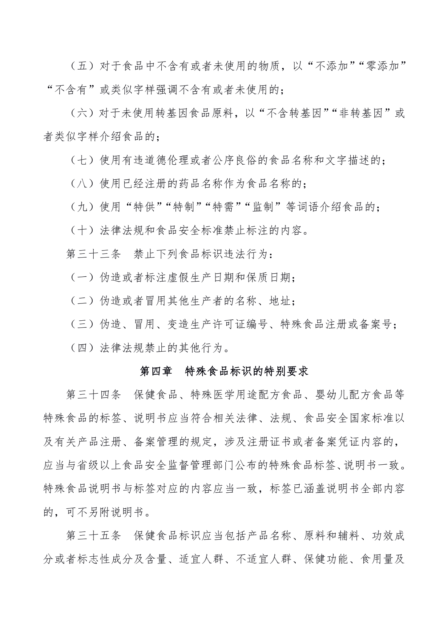
附件:食品标识监督管理办法(征求意见稿)
本文分类:
协会通知
本文标签:无
浏览次数:
1832
次浏览
上一篇 >
关于征集2021年市场监管部门食品安全抽检计划意见建议的通知
下一篇 >
关于召开2020中茶协黄茶委会议暨全国茶标委黄茶工作组会议的通知
2021中国茶叶消费市场报告——茶叶消费发展情况与特点
2021中国茶叶消费市场报告——发展环境分析
“祥源茶”案例入选“哈佛案例库”
湘茶产值过千亿 2021年湖南茶业十件大事发布
评论
共有
0
条评论
暂无评论
发表评论
取消回复
登录
注册新账号
申请入会
立即
申请
会员服务
立即
登录
账户信息
点击
查看
公号矩阵
热线电话
官网服务热线
010-66094172
会员服务热线
010-66094154
置顶
返回
顶部
×
账户信息
单位名称
中国茶叶流通协会
单位地址
北京市复兴门内大街45号
单位电话
010-66094142
开户银行
中国银行北京中银大厦支行
开户账号
3389 6682 0074
纳税人识别号
5110000050000813XK
发表评论 取消回复