协会热线:010-66094172(周一至周五 9:00-17:00)
  • 官方服务平台
  • 首页
  • 关于协会
    • 协会简介
    • 协会章程
    • 组织机构
    • 服务内容
    • 理事会
    • 监事会
    • 重要荣誉
    • 申请入会
    • 联系我们
  • 党建引领
    • 中央精神
    • 党建工作
    • 群团活动
  • 资讯中心
    • 总社要情
    • 协会动态
  • 信息发布
    • 协会通知
    • 专业报告
    • 茶业指数
    • 出口简报
  • 专项活动
    • 两展一节
    • 经济年会
  • 调查推选
    当前位置:
  • 首页
  • 信息发布
  • 协会通知

关于召开“第十四届中国茶业经济年会”...的通知

来源: 中国茶叶流通协会 阅读:7075 发布日期:2018-10-12 字体:缩小增大

  • 本文分类:协会通知
  • 本文标签:无
  • 浏览次数:7075 次浏览
  • 上一篇 > 关于公布2018首届全国红茶加工制作大赛获奖名单的通知
  • 下一篇 > 关于公布“2018中国茶叶百强企业”名单的通知
2021中国茶叶消费市场报告——茶叶消费发展情况与特点
2021中国茶叶消费市场报告——茶叶消费发展情况与特点
2021中国茶叶消费市场报告——发展环境分析
2021中国茶叶消费市场报告——发展环境分析
“祥源茶”案例入选“哈佛案例库”
“祥源茶”案例入选“哈佛案例库”
湘茶产值过千亿 2021年湖南茶业十件大事发布
湘茶产值过千亿 2021年湖南茶业十件大事发布

评论 共有 0 条评论

暂无评论

发表评论 取消回复

登录 注册新账号

推荐

1
《玫瑰红茶加工技术规程》等三项供销合作行业标准正式获批发布
2
沉痛悼念强世国同志
3
【青年茶人说】杨威:茶香无界 青春有为 用新生代力量唤醒中国茶新活力
4
茶香万里,因新而昌:第二十一届中国茶业经济年会注入产业新动能
5
沉痛悼念梅峰会长
6
福建省供销社党组书记、主任林国闪一行到访我会
7
【青年茶人说】周正祥:扎根乡土,做新时代的“守艺人”
8
海关总署召开黑茶行业调研会议
9
“中国抹茶启新潮,千年径山抹新颜” 2025抹茶大会在浙江余杭盛大开幕
10
中国茶叶流通协会抹茶专业委员会、茶饮咖啡专业委员会 2025 年度工作会议圆满召开
11
咸阳市茶业协会第三届会员代表(换届)大会召开
12
【青年茶人说】张忆萍:传承经典、演绎创新,让千年茶韵在新时代焕发蓬勃生机

标签

茶文化空间 中华好茶 2025“天下茶尊·红茶之都”云南临沧(凤庆)红茶节 中国茶都 2025春茶 FAO 奉节县2023年采茶节 茶市 茶叶竞赛 北京茶业交易中心 调查结果 全国名优绿茶产品与包装调查推选活动 荣誉会长 来凤县 冰勃朗 新中式茶馆 新昌县 蜜雪冰城 宁井铭 云南大白茶 徽茶 机器人 左宗棠 越南 中国制茶大师 晁忠琼 崂山茶展团 茶习俗 低温天气 百紫然茶业

下载

  • 关于我们
  • 用户协议
  • 用户中心
中国茶叶流通协会 版权所有 未经授权请勿转载任何图文或建立镜像 Copyright © 2025 All rights reserved. 中国茶叶流通协会
客服邮箱:teaworld@126.com Copyright © 2000-2020 All rights reserved
京ICP备:05030750号 京公网安备:110102000561

申请入会

立即
申请

会员服务

立即
登录

账户信息

点击
查看

公号矩阵

热线电话

官网服务热线

会员服务热线

置顶

返回
顶部

账户信息

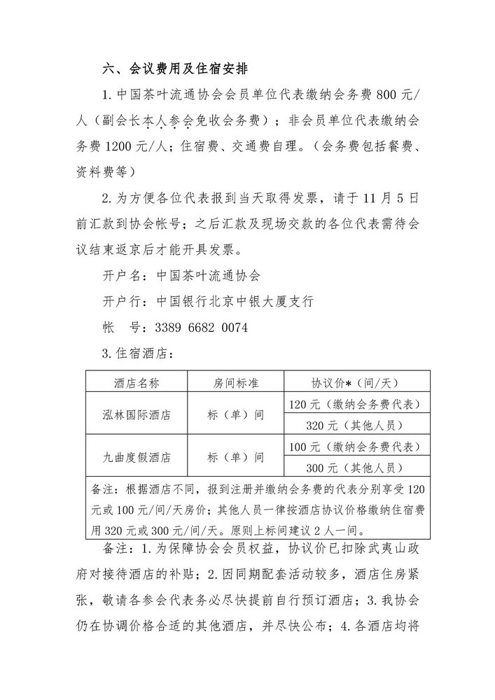
单位名称 中国茶叶流通协会
单位地址 北京市复兴门内大街45号
单位电话 010-66094142
开户银行 中国银行北京中银大厦支行
开户账号 3389 6682 0074
纳税人识别号 5110000050000813XK