中文
|
English
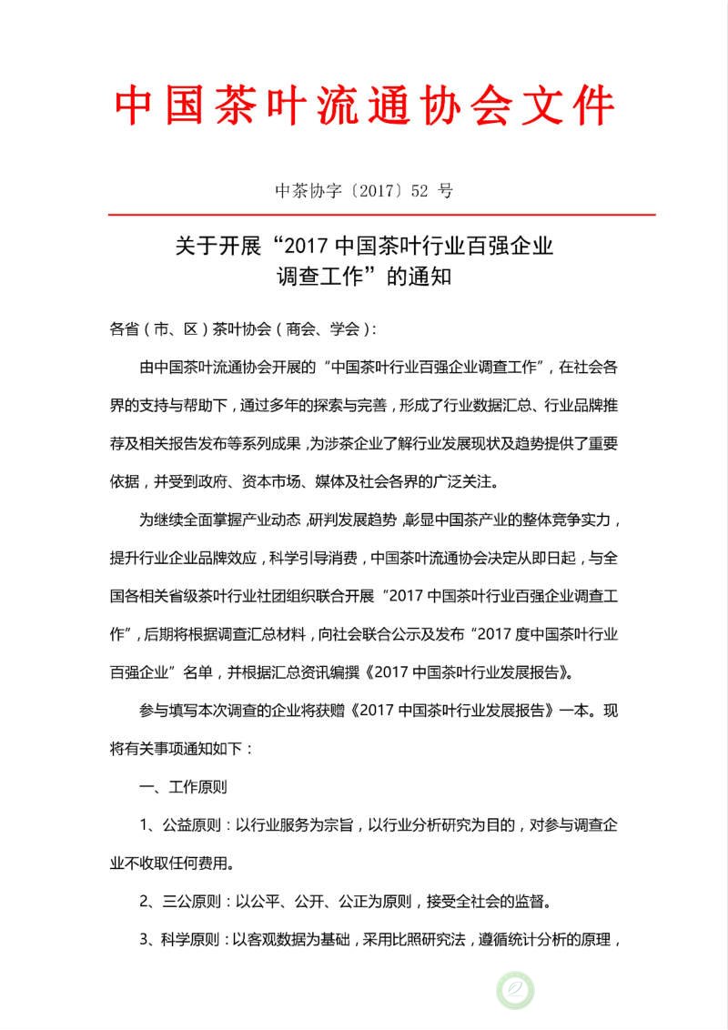
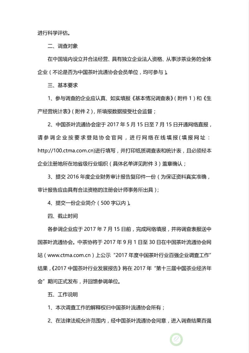
关于开展“2017中国茶叶行业百强企业调查工作”的通知
来源:中国茶叶流通协会
发布日期:2017-05-15
字体:
缩小
增大
注:请同时发送电子邮件到邮箱
王智超 010-66012403/66094172/66094152
填报QQ群 151498249
点击下载附件
本文分类:
协会通知
本文标签:无
浏览次数:
3111
次浏览
上一篇 >
关于征集中国茶叶流通协会第六届理事会、监事会候选人人选的通知
下一篇 >
关于开展“2017全国重点产茶县基本情况调查”的通知
×
账户信息
单位名称
中国茶叶流通协会
单位地址
北京市复兴门内大街45号
单位电话
010-66094142
开户银行
中国银行北京中银大厦支行
开户账号
3389 6682 0074
纳税人识别号
5110000050000813XK