中文
|
English
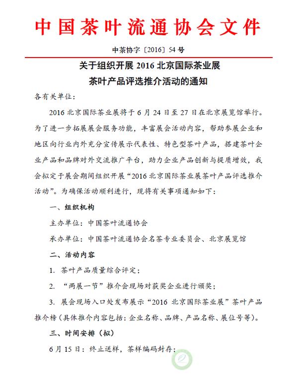
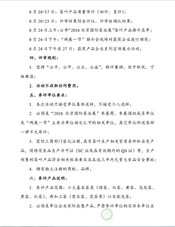
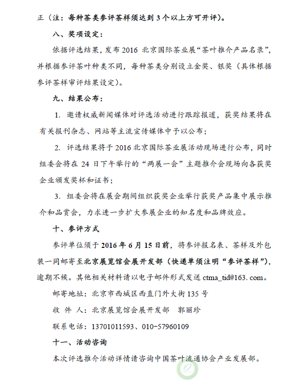
关于组织开展2016北京国际茶业展茶叶产品评选推介活动的通知
来源:未知
发布日期:2016-05-10
字体:
缩小
增大
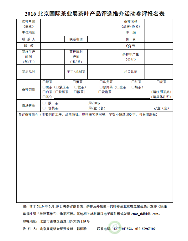
点击下载参评报名表
本文分类:
协会通知
本文标签:无
浏览次数:
1631
次浏览
上一篇 >
中茶协5月培训安排
下一篇 >
国家食药监总局发布食品安全监督抽检结果(2016年第84号)
×
账户信息
单位名称
中国茶叶流通协会
单位地址
北京市复兴门内大街45号
单位电话
010-66094142
开户银行
中国银行北京中银大厦支行
开户账号
3389 6682 0074
纳税人识别号
5110000050000813XK