中国供销合作社 中国茶叶流通协会
中文 | English
首页 关于协会 党建引领 资讯中心 信息发布 专项活动 标准建设 调查推选

总社要情

更多 >>
1
王宇燕参加中国供销集团党委理论学习中心组(扩大)第二次集体学习 2026-05-10
2
总社召开年轻干部座谈会 2026-05-10
3
总社召开安全生产工作领导小组专题会议 2026-05-07
4
王宇燕书记五四青年节寄语 2026-05-04
5
王宇燕在山西调研供销合作社工作式 2026-04-29
6
王宇燕出席“一带一路”沿线国家合作社贸易网络建设培训班和2026年供销合作社对外贸易培训班开班式 2026-04-27

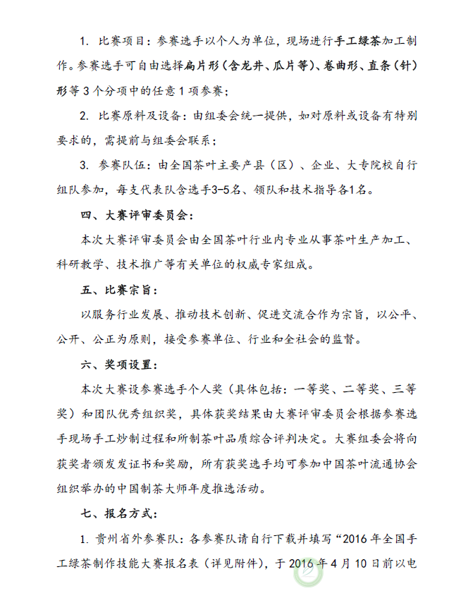
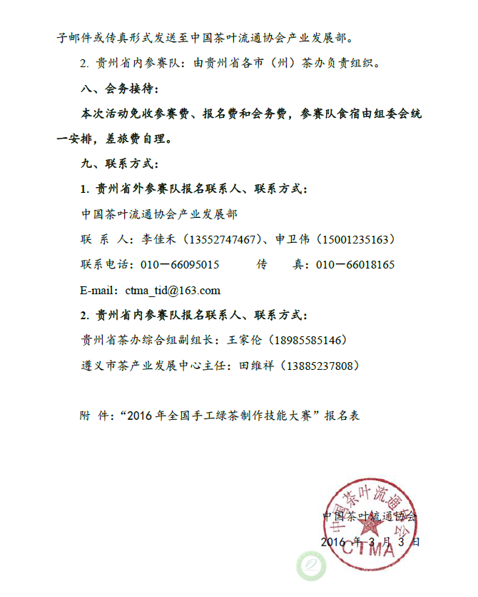
关于举办2016年全国手工绿茶制作技能大赛的通知

来源:未知 发布日期:2016-03-03 字体:缩小增大





点击下载报名表

  • 本文分类:协会通知
  • 本文标签:无
  • 浏览次数:1642 次浏览
  • 上一篇 > 中茶协3月培训安排
  • 下一篇 > 中央第八巡视组专项巡视中华全国供销合作总社党组工作动员会召开

推荐

1
2026北京国际茶业展 | 首波观众优惠来袭
2
2026北京国际茶业展丨指定白茶赞助:品品香茶业
3
【青年茶人说】赵有强:青年执新火,茶香续山河
4
王庆会长出席2026年绿杨春茶品牌推广活动
5
中茶协应邀出席竹叶青黄金叶新品上市暨333科学饮茶倡议发布会
6
从传统名茶到新茶饮,绿杨春拓展扬州茶产业新边界
7
2026北京国际茶业展·2026北京马连道国际茶文化交流会·2026贺州茶宣传推介会 倒计时10天!
8
2026世界品牌莫干山大会系列活动——历史经典产业大会暨非遗中国风雅颂活动成功举办
9
中茶协应邀出席2026湘鄂赣茶文化交流会暨首届湘鄂赣斗茶大会
10
2026绿茶产品质量与创新专项调查顺利开展
11
中茶协应邀出席第15届四川国际茶博会
12
北京国际茶业展分享福利来袭,消费互动+潮玩新意等你来!

标签

北京市茶业协会 茶产品 “赤壁青砖茶+”新茶饮研发推广邀请赛 茶叶企业 诏安单丛 专业报告 IPO 九龙峰 安康富硒茶 茶文化 职业技能大赛 平价茶饮 吴裕泰茶业 加拿大 太湖 茶产业 2024中国绿茶品牌大会 擂茶 凤庆滇红 2023年茉莉花(茶)产销形势分析会 黎平茶 中国茶乡杯 武陵山 茶人说茶 2026普洱茶大会 浙江绿茶 东南亚 银川 南漳县 四川宜宾

下载

首页 关于协会 党建引领 资讯中心 信息发布 专项活动 标准建设 调查推选

总社要情

更多 >>
1
王宇燕参加中国供销集团党委理论学习中心组(扩大)第二次集体学习 2026-05-10
2
总社召开年轻干部座谈会 2026-05-10
3
总社召开安全生产工作领导小组专题会议 2026-05-07
4
王宇燕书记五四青年节寄语 2026-05-04
5
王宇燕在山西调研供销合作社工作式 2026-04-29
6
王宇燕出席“一带一路”沿线国家合作社贸易网络建设培训班和2026年供销合作社对外贸易培训班开班式 2026-04-27
官方服务平台 申请入会 会员服务 账户信息 联系我们
微信公众号

请扫码关注
视频号

请扫码关注
抖音号

请扫码关注
微博

请扫码关注
今日头条

请扫码关注

账户信息

单位名称 中国茶叶流通协会
单位地址 北京市复兴门内大街45号
单位电话 010-66094142
开户银行 中国银行北京中银大厦支行
开户账号 3389 6682 0074
纳税人识别号 5110000050000813XK
  • 关于我们
  • 用户协议
  • 用户中心
中国茶叶流通协会 版权所有 未经授权请勿转载任何图文或建立镜像 Copyright © 2026 All rights reserved. 中国茶叶流通协会
客服邮箱:teaworld@126.com Copyright © 2000-2026 All rights reserved
京ICP备:05030750号 京公网安备:110102000561