中文
|
English
关于修订《中茶协“中国茶乡”认定管理办法(修订)》的通知
来源:中国茶叶流通协会
发布日期:2014-12-01
字体:
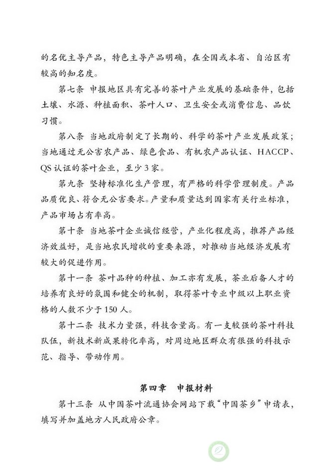
缩小
增大
点击下载附件
点击下载附件
本文分类:
协会通知
本文标签:无
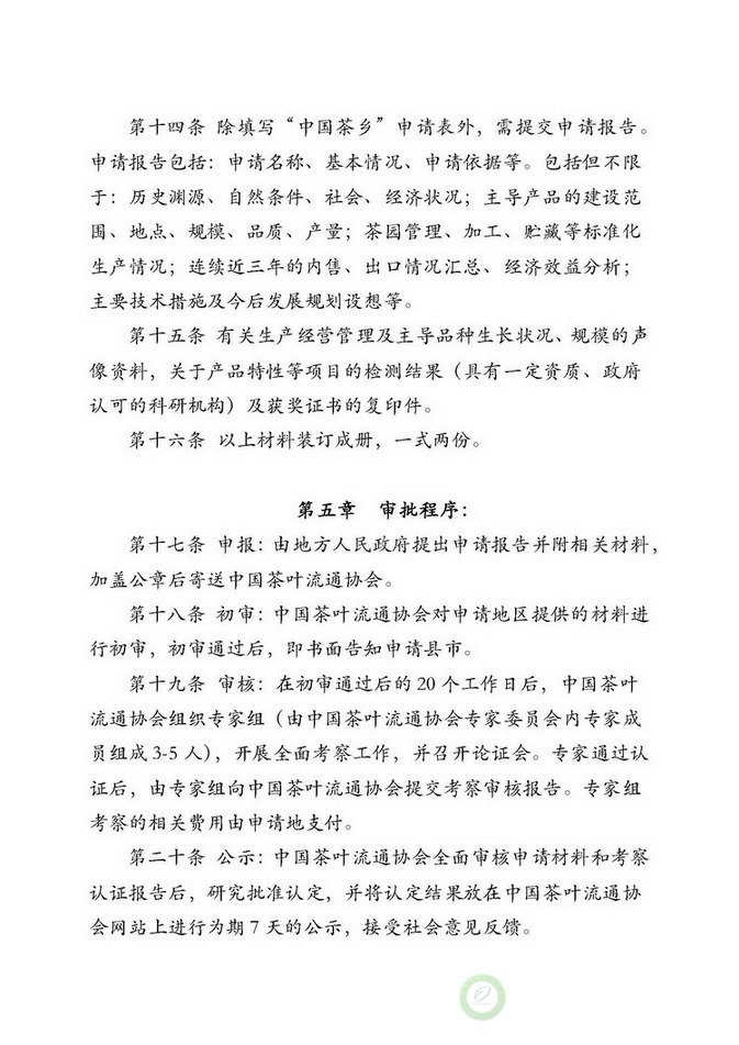
浏览次数:
1633
次浏览
上一篇 >
关于公布“2014年度全国重点产茶县调查”结果的通知
下一篇 >
关于命名犍为县为“中国茶乡”的公示
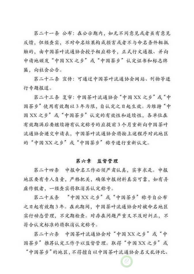
×
账户信息
单位名称
中国茶叶流通协会
单位地址
北京市复兴门内大街45号
单位电话
010-66094142
开户银行
中国银行北京中银大厦支行
开户账号
3389 6682 0074
纳税人识别号
5110000050000813XK