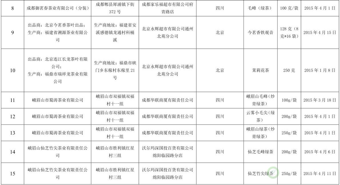
近日,国家食品药品监督管理总局通报我会关于19批次不合格食品的抽检情况(2015年第76号),此次共抽检茶叶企业37家,茶叶及其相关制品、咖啡产品59批次,主要包括散茶和紧压茶,抽检项目包括重金属、农药残留、食品添加剂等22个指标。其中,合格样品58批次,占98.3%,检出的不合格项目为茶叶中禁止使用的农药三氯杀螨醇。具体合格名单如下:
国家食药监总局食品安全监督抽检(茶叶及其相关制品、咖啡样品)合格信息(2015年第76号)







近日,国家食品药品监督管理总局通报我会关于19批次不合格食品的抽检情况(2015年第76号),此次共抽检茶叶企业37家,茶叶及其相关制品、咖啡产品59批次,主要包括散茶和紧压茶,抽检项目包括重金属、农药残留、食品添加剂等22个指标。其中,合格样品58批次,占98.3%,检出的不合格项目为茶叶中禁止使用的农药三氯杀螨醇。具体合格名单如下:







发表评论 取消回复