中国供销合作社 中国茶叶流通协会
中文 | English
首页 关于协会 党建引领 资讯中心 信息发布 专项活动 标准建设 调查推选

总社要情

更多 >>
1
王宇燕在四川调研供销合作社工作 2026-03-28
2
全国供销合作社全力保障2026年春耕农资供应暨深化“绿色农资”升级行动现场会召开 2026-03-26
3
总社举办树立和践行正确政绩观学习教育读书班 2026-03-18
4
总社召开党组(扩大)会议传达学习习近平总书记在全国两会期间的重要讲话精神和全国两会精神 2026-03-14
5
总社召开全面从严治党暨警示教育会 2026-03-02
6
中华全国供销合作总社与中国建设银行签署战略合作协议 2026-02-28
首页 关于协会 党建引领 资讯中心 信息发布 专项活动 标准建设 调查推选

总社要情

更多 >>
1
王宇燕在四川调研供销合作社工作 2026-03-28
2
全国供销合作社全力保障2026年春耕农资供应暨深化“绿色农资”升级行动现场会召开 2026-03-26
3
总社举办树立和践行正确政绩观学习教育读书班 2026-03-18
4
总社召开党组(扩大)会议传达学习习近平总书记在全国两会期间的重要讲话精神和全国两会精神 2026-03-14
5
总社召开全面从严治党暨警示教育会 2026-03-02
6
中华全国供销合作总社与中国建设银行签署战略合作协议 2026-02-28

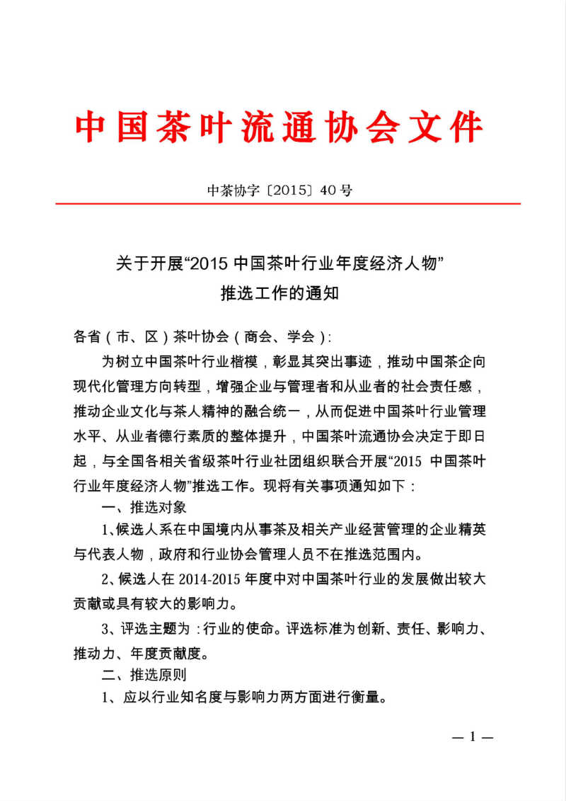
关于开展“2015中国茶叶行业年度经济人物”推选工作的通知

来源:中茶协 发布日期:2015-05-26 字体:缩小增大

  • 本文分类:协会动态
  • 本文标签:无
  • 浏览次数:226 次浏览
  • 上一篇 > 王庆会长应邀出席中粮茶业活动
  • 下一篇 > 2015春季中国(广州)国际茶业博览会盛大开幕

推荐

1
团结同心 携手兴茶——以产销精准对接助力湘西好茶香飘全国
2
【青年茶人说】袁梦洁:让品牌更明白 让市场更透明 让消费更放心
3
【青年茶人说】王森:以青春匠心 守茶香未来
4
“武当山茶·竹山硒茶”第四届茶旅文化月春茶开采活动成功举办
5
头采飘香 共话发展!英德红茶头采季圆满举办,行业大咖齐聚共谋产业新篇
6
【青年茶人说】王博文:以青春铸匠心,让茶香漫新程
7
聚茶商,兴茶业 茶商松阳行活动圆满举行
8
中茶协茶叶深加工专委会2026工作会议圆满召开
9
《茶业观光工厂综合评价规范》团标编制正式启动 引领茶旅融合高质量发展
10
中茶协应邀出席建阳白茶文化探源之旅活动
11
2026宁德市茶产业发展大会暨坦洋工夫新茶纪活动成功举办
12
中茶协应邀出席2026贵州早春茶产销对接会

标签

五星名茶 陈玲华 茶庄模式 2025全国两会 种茶 传统名茶联盟 茶业电商 新冠疫情 龙缸茶业 茶叶产量 祁红科技博览园 雷山早春茶 杭州 姚国坤 狮井茶叶 南海工匠 茶叶安全 2023年西双版纳普洱茶交易会 吴中区乡村振兴局 秦凤玉 舒城 第十九届中国茶业经济年会 亳州花茶 2023北京国际茶业展 秋一杯 茶庄经济 世界茶乡 商南 屯绿 茶旅一体化

下载

官方服务平台 申请入会 会员服务 账户信息 联系我们
微信公众号

请扫码关注
视频号

请扫码关注
抖音号

请扫码关注
微博

请扫码关注
今日头条

请扫码关注

账户信息

单位名称 中国茶叶流通协会
单位地址 北京市复兴门内大街45号
单位电话 010-66094142
开户银行 中国银行北京中银大厦支行
开户账号 3389 6682 0074
纳税人识别号 5110000050000813XK
  • 关于我们
  • 用户协议
  • 用户中心
中国茶叶流通协会 版权所有 未经授权请勿转载任何图文或建立镜像 Copyright © 2026 All rights reserved. 中国茶叶流通协会
客服邮箱:teaworld@126.com Copyright © 2000-2026 All rights reserved
京ICP备:05030750号 京公网安备:110102000561