中国供销合作社 中国茶叶流通协会
中文 | English
首页 关于协会 党建引领 资讯中心 信息发布 专项活动 标准建设 调查推选

总社要情

更多 >>
1
总社召开全面从严治党暨警示教育会 2026-03-02
2
中华全国供销合作总社与中国建设银行签署战略合作协议 2026-02-28
3
总社党组部署开展树立和践行正确政绩观学习教育工作 2026-02-28
4
总社召开2025年度总结表彰会 2026-02-12
5
王宇燕在陕西省调研供销合作社工作并走访慰问基层干部职工 2026-02-11
6
总社第八届理事会第二次全体会议在京召开 2026-02-07
首页 关于协会 党建引领 资讯中心 信息发布 专项活动 标准建设 调查推选

总社要情

更多 >>
1
总社召开全面从严治党暨警示教育会 2026-03-02
2
中华全国供销合作总社与中国建设银行签署战略合作协议 2026-02-28
3
总社党组部署开展树立和践行正确政绩观学习教育工作 2026-02-28
4
总社召开2025年度总结表彰会 2026-02-12
5
王宇燕在陕西省调研供销合作社工作并走访慰问基层干部职工 2026-02-11
6
总社第八届理事会第二次全体会议在京召开 2026-02-07

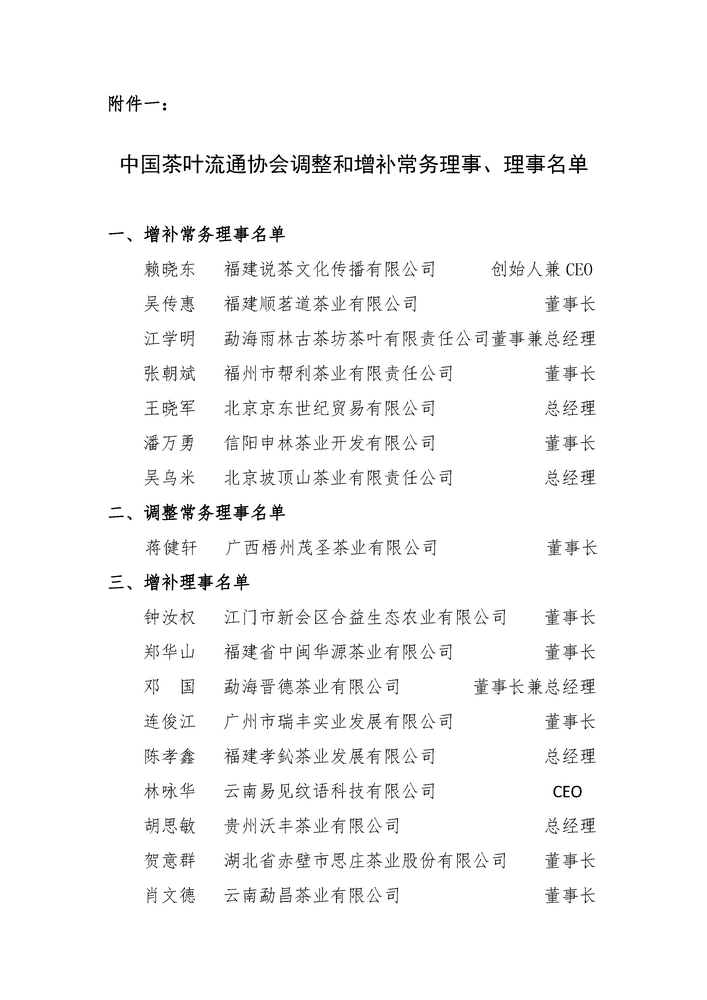
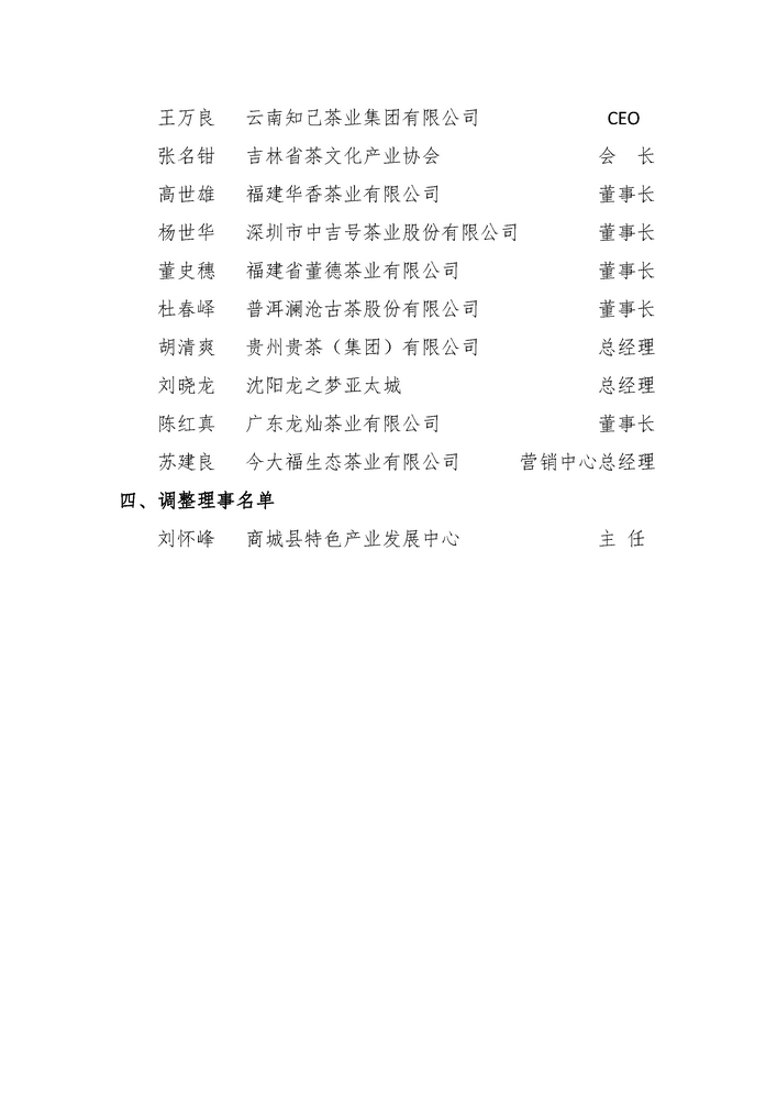
关于中国茶叶流通协会第六届六次理事会通过事项的通知

来源:中国茶叶流通协会 发布日期:2021-11-04 字体:缩小增大

  • 本文分类:理事会工作动态
  • 本文标签:无
  • 浏览次数:4832 次浏览
  • 上一篇 > 中国茶叶流通协会第六届二次理事会成功召开
  • 下一篇 > 2021年度中国茶叶流通协会会费收支情况公示

推荐

1
【青年茶人说】罗兴禹:一叶承文脉,青年守茶香,茶人罗兴禹的守正创新之路
2
【青年茶人说】胡子怡:00后茶人用一杯商城高山茶,在年轻人的世界里重新定义“茶”
3
西子湖畔启新程 浙茶狮峰 2026 春茶启新大会盛大召开
4
【青年茶人说】韩艳娜:左手执壶,右手执笔:一位90后茶人的时代答卷
5
第八届峨眉高山春茶节暨竹叶青春茶上市发布会成功举办
6
【青年茶人说】郑姣:我与赤壁青砖茶的十五年,一个青年茶人的老茶新说
7
“两会”茶声
8
【青年茶人说】郑睿捷:扎根茶香沃土,书写青春担当
9
工信部等五部门印发《茶产业提质升级指导意见(2026-2030年)》
10
新春贺辞
11
中国茶叶流通协会全体驻会工作人员给您拜年啦~
12
【青年茶人说】冯美燕:以茶为媒,在教研路上绽放青春芳华

标签

捷迅光电 镇远县 祁红茶 2023安化黑茶开园节 退茶还耕 古茶园 松江茶叶市场 段青 茶叶+ 北苑喊山 肖勇 汉中仙毫 故宫· 茶叶拍卖 茶叶出口 中国茶叶流通协会2024年度茶叶企业调查工作 青少年茶文化教育教师工作委员会 茶叶第一股 大白茶 2023“宜红杯”红茶产品质量对标活动 随州神农茶业 碳标签 春茶 2024全国红茶产品与包装调查推选 安顺黑茶 商洛市 北京祥龙茶文化发展有限公司 广东你和我农业 寒潮 Z世代

下载

官方服务平台 申请入会 会员服务 账户信息 联系我们
微信公众号

请扫码关注
视频号

请扫码关注
抖音号

请扫码关注
微博

请扫码关注
今日头条

请扫码关注

账户信息

单位名称 中国茶叶流通协会
单位地址 北京市复兴门内大街45号
单位电话 010-66094142
开户银行 中国银行北京中银大厦支行
开户账号 3389 6682 0074
纳税人识别号 5110000050000813XK
  • 关于我们
  • 用户协议
  • 用户中心
中国茶叶流通协会 版权所有 未经授权请勿转载任何图文或建立镜像 Copyright © 2026 All rights reserved. 中国茶叶流通协会
客服邮箱:teaworld@126.com Copyright © 2000-2026 All rights reserved
京ICP备:05030750号 京公网安备:110102000561