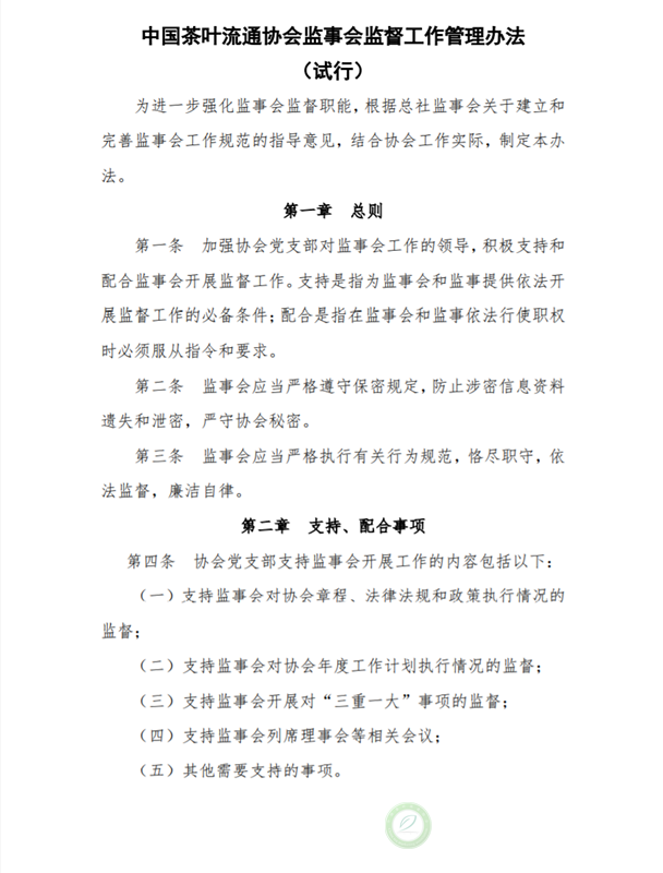
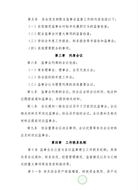
为深入贯彻总社关于建立和完善监事会工作规范的文件精神,推动协会会员代表大会、理事会、监事会“三会”联动,完善监事会工作机制,强化监事会监督职能,监事会全体成员审议通过了《中国茶叶流通协会监事会监督工作管理办法(试行)》,该办法即日起开始试行。
申请入会
会员服务
账户信息
公号矩阵
热线电话
官网服务热线010-66094172
会员服务热线010-66094154
置顶
发表评论 取消回复